Purification engineering technology research center of Sichuan Province Natural Medicine
四川省天然药物分离纯化工程技术研究中心
公司要闻
中药活性成分作为药物递送纳米载体的研究进展
本文来自: 发布时间:2024-08-29
中药含有多种活性成分,已被广泛用于预防和治疗疾病。其不仅表现出显著的生物活性,而且具有良好的生物降解性和生物相容性。近年来,大量研究发现一些中药活性成分如萜类、生物碱、黄酮类、蒽醌类、多糖类,具备自组装或共组装形成药物递送载体的能力(图1)。相较于目前正在使用的一些药物递送载体,中药活性成分作为纳米载体具有较高的生物相容性、毒性和不良反应较小,且这些成分本身就具有药理活性,与被包载的药物能够协同作用,发挥“药辅合一”的效应。因此,许多中药活性成分有望成为新一代药物递送载体,发挥更强的药物递送和疾病治疗功能。

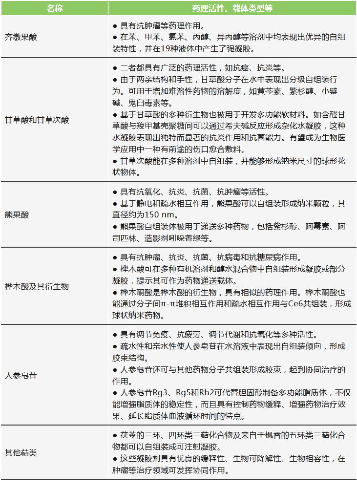
1、基于萜类化合物及其苷的载体
萜类化合物以异戊二烯为基本结构单元,是最丰富的中药活性成分之一。常见的萜类化合物为四环三萜和五环三萜。萜类化合物缺乏柔性的甾体侧链,其独特的刚性框架使其更容易通过弱分子间力在溶液中形成自组装纳米聚集体。

2、基于生物碱的药物载体
生物碱在许多中药中广泛存在,大多数有复杂的环状结构,且含有N元素,呈现碱的性质。生物碱是植物在应对环境胁迫时产生的次生代谢产物,往往具有一定的毒性。在药理方面,其表现为抗病毒、抗菌的活性。生物碱可以与多种中药活性成分共组装,以其自身作为药物和载体作为药物和载体,从而发挥更强的药效。

3、基于黄酮类化合物及其苷的载体
黄酮类化合物是2个苯环通过3个碳原子相互连接而成的一系列化合物的总称。常见的药理活性包括抗肿瘤、抗菌、抗突变活性、心血管保护作用及抗氧化能力。其中的多种儿茶酚类黄酮,如木犀草素、槲皮素、山柰酚、黄芩素和儿茶素,可以与包括铁离子(Fe3+)在内的金属离子结合进行配位自组装。与金属离子的配位自组装不仅会影响黄酮类化合物本身的稳定性,也可以表现出更强甚至全新的药理活性。

4、基于多糖的载体
中药多糖具有生物可降解性、高安全性和生物相容性等特点,表现出免疫调节、抗炎、抗氧化、抗肿瘤等生物活性。从结构上看,中药多糖由不同长度的糖链及其支链组成,糖链中含有大量的羟基、羧基、醛基等亲水基团,因此可以通过将疏水基团缀合到多糖分子上,合成两亲性聚合物,从而使其自发聚集成胶束。此外,多糖也可以通过化学或物理交联形成水凝胶。不同于均一性分子形成的水凝胶,多糖形成的水凝胶具有不同尺度的有序结构,因此具有优异的性能,在材料科学中具有广阔的应用前景。


5、基于其他中药成分的载体

中药活性成分开发为药物递送纳米载体具有显著的优势:
(1)一些中药活性成分具备通过自组装形成“自递药系统”的能力,可以充分利用其自身性质形成递送系统,实现“药辅合一”。
(2)传统制剂在靶向方面需要复杂设计,而一些中药活性成分具有天然的靶向性。
(3)将中药活性成分通过配位作用与金属离子络合,可增强化合物本身的稳定性。
(4)相比于化学合成的药物递送载体,中药活性成分作为递送纳米载体还具有生物相容性高、毒性小的特点。由于这种系统可以通过自组装或共组装的形式构建得到,其制备工艺较为简单,易于工业化生产,并且具有绿色环保的特性。
后续研究者利用中药活性物质开发新型药物递送系统时,可重点考虑以下几个方面:
(1)不同类型的中药活性成分形成药物递送系统的机制不同,在设计时可以根据成分的类别和结构特性设计适宜的体系,以提高系统的稳定性、载药和释药性能;
(2)目前以中药活性成分作为药物递送系统主要集中在抗肿瘤药物递送和创面药物递送领域,而中药活性成分的药理作用广泛,其作为递送系统在抗炎、抗氧化、抗菌、抗病毒等领域中可进一步拓展;
(3)虽然人参皂苷脂质体已进入临床试验阶段,未来有上市的可能性,但生物碱、黄酮类、醌类、多糖类等活性成分作为药物递送系统目前尚未有进行临床试验的报道;
(4)虽然中药的生物相容性较好,但是提取出来的活性成分作为纳米递药载体是否会在体内滞留、蓄积,并产生毒副作用并不完全清楚。