Purification engineering technology research center of Sichuan Province Natural Medicine
四川省天然药物分离纯化工程技术研究中心
公司要闻
收藏 |药食同源目录最新版
本文来自: 发布时间:2024-08-02
“药食同源”的理念源于中医药学,历经数千年实践,证明了其在“治未病”方面的优势。这种理念强调食品和药品的统一性,即某些物质既可以作为食品食用,又具有药用价值。药食同源的优势在于它能够以普通食品的形态为载体,达到治疗和保健的目的,从而提升大众健康水平,减少疾病发生及医疗支出压力。
目前我国的药食同源产品主要包含药品、保健食品、功能食品等类型,剂型广泛,功能多样化。随着人们健康意识的提高,以及对中医药药理功能的认可,药食同源产品的种类与数量也在日益增加,因此具有巨大的市场潜力和社会价值。
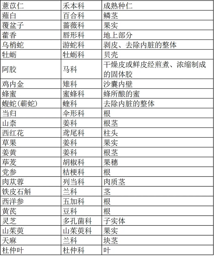
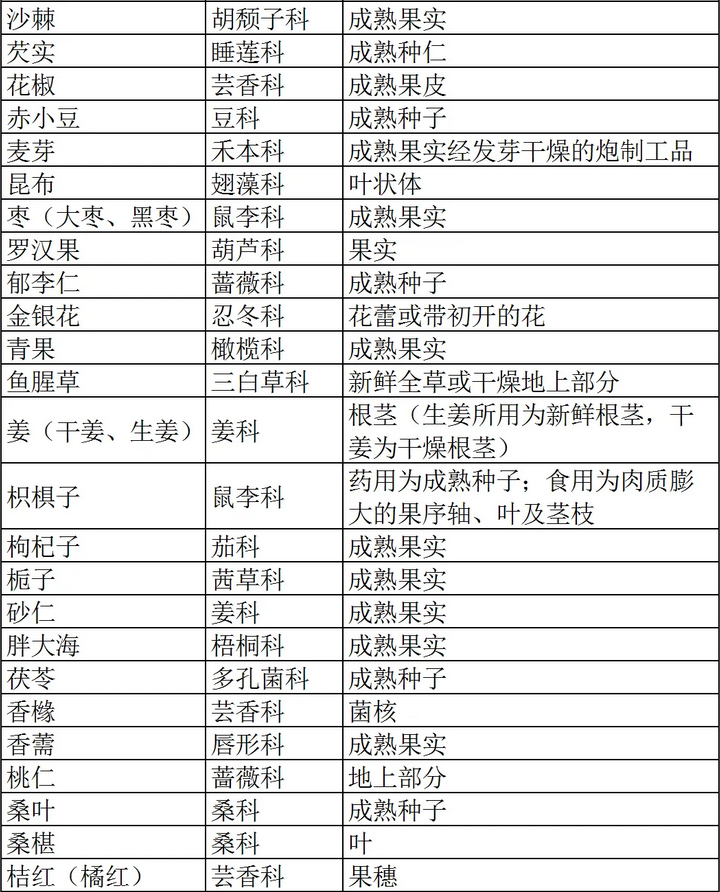
截止目前,我国共发布3批药食同源名单,共计101种。




卫健委公布的可用于保健食品的中药名单
人参、人参叶、人参果、三七、土茯苓、大蓟、女贞子、山茱萸、川牛膝、川贝母、川芎、马鹿胎、马鹿茸、马鹿骨、丹参、五加皮、五味子、升麻、天门冬、天麻、太子参、巴戟天、木香、木贼、牛蒡子、牛蒡根、车前子、车前草、北沙参、平贝母、玄参、生地黄、生何首乌、白及、白术、白芍、白豆蔻、石决明、石斛、地骨皮、当归、竹茹、红花、红景天、西洋参、吴茱萸、怀牛膝、杜仲、杜仲叶、沙苑子、牡丹皮、芦荟、苍术、补骨脂、诃子、赤芍、远志、麦冬、龟甲、佩兰、侧柏叶、制大黄、制何首乌、刺五加、刺玫果、泽兰、泽泻、玫瑰花、玫瑰茄、知母、罗布麻、苦丁茶、金荞麦、金缨子、青皮、厚朴花、姜黄、枳壳、枳实、柏子仁、珍珠、绞股蓝、胡芦巴、茜草、荜茇、韭菜子、首乌藤、香附、骨碎补、党参、桑白皮、桑枝、浙贝母、益母草、积雪草、淫羊藿、菟丝子、野菊花、银杏叶、黄芪、湖北贝母、番泻叶、蛤蚧、越橘、槐实、蒲黄、蒺藜、蜂胶、酸角、墨旱莲、熟大黄、熟地黄、鳖甲
保健食品禁用中药名单(注:毒性或者副作用大的中药)
八角莲、八里麻、千金子、土青木香、山莨菪、川乌、广防己、马桑叶、马钱子、六角莲、天仙子、巴豆、水银、长春花、甘遂、生天南星、生半夏、生白附子、生狼毒、白降丹、石蒜、关木通、农吉利、夹竹桃、朱砂、米壳(罂粟壳)、红升丹、红豆杉、红茴香、红粉、羊角拗、羊踯躅、丽江山慈菇、京大戟、昆明山海棠、河豚、闹羊花、青娘虫、鱼藤、洋地黄、洋金花、牵牛子、砒石(白砒、红砒、砒霜)、草乌、香加皮(杠柳皮)、骆驼蓬、鬼臼、莽草、铁棒槌、铃兰、雪上一枝蒿、黄花夹竹桃、斑蝥、硫黄、雄黄、雷公藤、颠茄、藜芦、蟾酥
卫健委公告明确不是普通食品的名单(历年发文总结)
西洋参、鱼肝油、灵芝(赤芝)、紫芝、冬虫夏草、莲子心、薰衣草、大豆异黄酮、灵芝孢子粉、鹿角、龟甲
公告明确为普通食品的名单
白毛银露梅、黄明胶、海藻糖、五指毛桃、中链甘油三酯、牛蒡根、低聚果糖、沙棘叶、天贝、冬青科苦丁茶、梨果仙人掌、玉米须、抗性糊精、平卧菊三七(Gynura Procumbens (Lour.)Merr)、大麦苗(Barley Leaves)、养殖梅花鹿其他副产品(除鹿茸、鹿角、鹿胎、鹿骨外)、梨果仙人掌、木犀科粗壮女贞苦丁茶、水苏糖、玫瑰花(重瓣红玫瑰 Rose rugosacv. Plena)、凉粉草(仙草 Mesona chinensis Benth.)、酸角、针叶樱桃果、菜花粉、玉米花粉、松花粉、向日葵花粉、紫云英花粉、荞麦花粉、芝麻花粉、高梁花粉、魔芋、钝顶螺旋藻、极大螺旋藻、刺梨、玫瑰茄、蚕蛹、耳叶牛皮消
药食同源—化合物库推荐




药食同源物质的开发和应用需要注意对古代本草及医籍记载的性味归经及功效进行总结,并遵循调理与配伍原则,同时与现代生理功效建立关联。对照品的使用,为药食同源物质的性能研究提供了重要的参考依据,有助于更好地理解和应用这些物质。
目前我司有多个药食同源来源的化合物库,化合物库产品中很多单体化合物能够作用于热门研究靶点且每个产品都提供SDF文件,非常适合高通量筛选(HTS)和高内涵筛选(HCS)。我司能够按化合物结构、来源或应用自由组合,并根据客户预算量身定制产品规格、包装和化合物排布方式等具体方案,充分满足客户的个性化需求。