Purification engineering technology research center of Sichuan Province Natural Medicine
四川省天然药物分离纯化工程技术研究中心
行业及政策
重磅更新丨国家药典委员会拟修订《中国药典》2020年版一部中使用乌头碱对照品、士的宁对照品的54个中成药品种标准
本文来自: 发布时间:2024-11-13

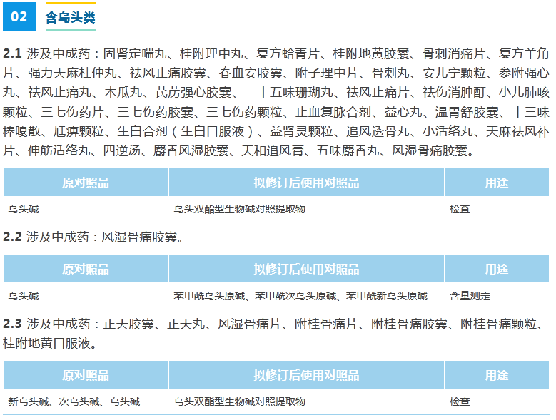
近日,国家药典委员会公布了拟修订《中国药典》2020年版一部中安儿宁颗粒、参附强心丸等54个使用乌头碱对照品、士的宁对照品的中成药品种标准,将原对照品:马钱子碱、士的宁、乌头碱等替换为对照提取物,以确保标准的科学性、合理性和适用性。
附件:关于中国药典一部中使用乌头碱、士的宁对照品的部分中成药国家药品标准草案的公示
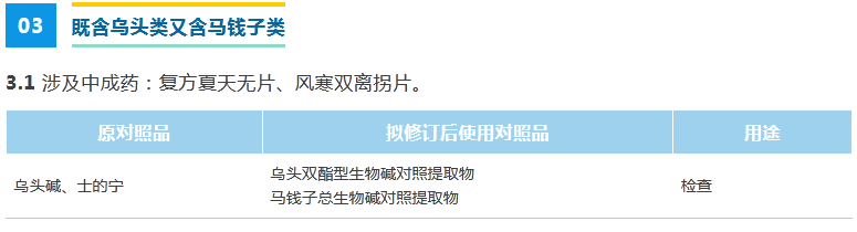
具体修订品种见下表:



对照提取物的定义及优势特点
《中国药典》2020年版将对照提取物定义为经特定提取工艺制备的含有多种主要有效成分或指标性成分,用于中药材(含饮片)、提取物、中成药等鉴别或含量测定的国家药品标准物质[1]。
由于中药及其复方成分复杂,且根据中医药理论,中药发挥药效是整体协同的结果,因此现阶段针对单味中药或复方对其中某一成分或者某一味药进行测定来控制质量是具有片面性的,而使用对照提取物作为整体性的实物参考则具有以下的优势[2]:
1、专属性较强,且具有相对固定的化学组成,安全、稳定的理化特性[2]。
2、可以减少化学对照品的使用,降低检验成本,更方便操作[2]。
3、对照提取物色谱峰的积分值可作为简单的半定量分析,为药材指标成分的定量分析提供参考[3]。
4、与对照药材不同,对照提取物是已经经过提取处理的,不需要再进行复杂的前处理步骤,配制操作简单,溶解于有机溶剂后可直接使用,使药品检测更加简便、快捷,重现性较高[3]。
5、有毒化合物制备成对照提取物可大大减小其毒性,降低安全风险,如乌头碱类制备成单酯型/双酯型乌头碱对照提取物[3]。
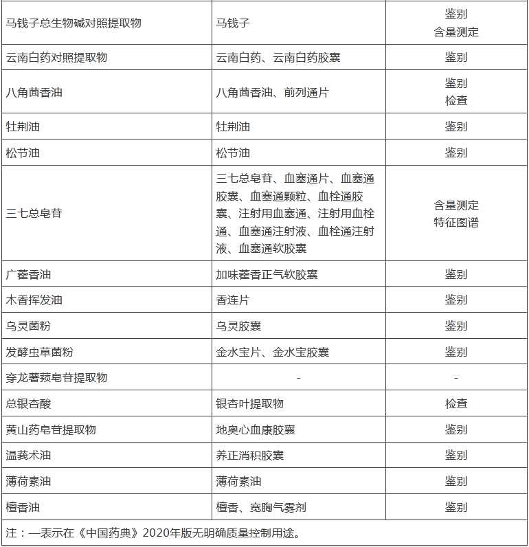
随着近年来研究的发展和增多以及中药配方颗粒的广泛使用,现在有越来越多的中药品种开始使用对照提取物,目前《中国药典》2020年版已经收载使用28种对照提取物,部分省市的中药配方颗粒标准也有不少品种开始使用相应的对照提取物,使中药材(饮片)及其复方的质量控制更符合中医药理论,也完善了其质量控制评价体系。


目前,乌头双酯型生物碱对照提取物和马钱子总生物碱对照提取物普思均有现货供应,且均有标示主要成分的含量,完全符合药典使用标准。另外我司还可提供部分配方颗粒对照提取物。普思生物始终为中药创新研发与质量控制保驾护航!
参考文献:
[1] 国家药典委员会. 中华人民共和国药典:四部[M]. 北京:中国医药科技出版社,2020:34.
[2] 张颜,周德勇,王路,等. 基于对照品和对照提取物的中药复方质量控制对比研究[J].世界中医药.2022.17(16):2281-2286.
[3] 穆开朗,刘刚,刘育辰,等.对照提取物在中药质量控制中的研究现状及展望[J].中国现代中药.2023.25(4):907-915.
如有侵权,请联系我们删除,邮箱:3004654993@qq.com。