Purification engineering technology research center of Sichuan Province Natural Medicine
四川省天然药物分离纯化工程技术研究中心
公司要闻
荭草苷的药理活性研究进展
本文来自: 发布时间:2025-03-13
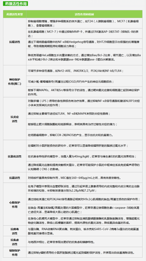
荭草苷(Orientin)是一种类黄酮苷类物质,具有抗癌、抗氧化、神经保护、心血管保护、抗过敏、抗炎等多种生物学特性。它存在于多种植物中,如路依保斯茶、圣罗勒、西番莲属、金莲花属、刚竹属。荭草苷具有良好的抗癌、神经保护、抗炎和抗氧化活性。希望这篇作用机制研究综述能够帮助药物研究人员和制药企业找到一种有效的天然药物,用于治疗具有潜在作用机制的不同疾病[1]。

英文名: Orientin
中文名:荭草苷
CAS号:28608-75-5
分子式:C21H20O11
分子量:448.38 g/mol
结构类型:Flavones/Flavanones
来源:路依保斯茶、圣罗勒、西番莲属、金莲花属、刚竹属
溶解性:溶于DMSO,不溶于甲醇、乙腈、水
LogP:-0.2
中文副名:荭草素,红蓼苷,东方蓼黄素
英文副名: Lutexin, Luteolin 8-C-glucoside,Luteolin 8-C-β-glucopyranoside,Luteolin 8-C-β-D-glucopyranoside



普思生物可大量供应荭草苷,并可根据客户应用要求进行委托定制生产。

形状:固体
颜色:黄色
储藏条件:密闭、干燥、常温
供应规格:克级至公斤级供应,有成熟工艺,稳定供应