Purification engineering technology research center of Sichuan Province Natural Medicine
四川省天然药物分离纯化工程技术研究中心
公司要闻
普思生物|合同定制/研发生产服务—CMO/CDMO
本文来自: 发布时间:2024-10-30
合同定制/研发生产服务
(CMO/CDMO)

我们可根据客户对目标化合物的技术与质量要求,提供定制化产品的生产与开发,包括产品原料的筛选,生产工艺的设计及优化,检测方法、质量标准的控制以及从毫克级到公斤级的定制生产服务。
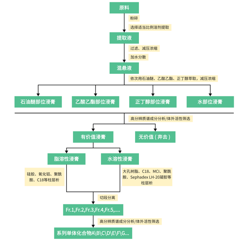
一.样品提取分离
提取是指通过溶剂(如乙醇)处理、蒸馏、脱水、经受压力或离心力作用,或通过其他化学或机械工艺过程从物质中制取有用成分(如组成成分或汁液)。
分离通常是指通过适当的方法,把混合物中的几种物质分开,分别得到纯净的物质。
我们拥有众多实用性强、技术含量高的植物提取纯化设备和分离材料,大幅度提高了提取分离效率,近年持续加强生产工艺的研究与创新,可提供高效、优质的服务。

二.天然产物定制开发服务
我们的团队拥有十年以上天然产物分离纯化及制备经验,具备技术创新和研发实力,可根据客户要求提供定制生产服务。
1.天然化合物中试生产
作为中国食品药品检定研究院、sigma等国内外机构及制药企业的核心供应商之一,同时依托普思生物高效的分离纯化平台,能够快速、持续、稳定的从原料中分离出百克级、公斤级产品。

2.系列/稀有化合物定制分离
从天然产物中寻找新药或先导化合物的研究是当前国内外创制新药的重要研究方向。
我们综合提取、分离、色谱和质谱分析等方法,对药材/植物内特征成分进行系统化研究,利用高分辨质谱分析UPLC-Q-TOF及实体数据库开展原料检测,锁定目标成分,同时依托普思生物高效的分离纯化平台,能够快速从原料中分离出稀有的、系列天然化合物。

三、中药标准物质研究服务
为了保证药品的质量和安全,药检部门需提前获得,核准的药品标准中新增标准物质原料及有关研究资料,按照《药品注册检验程序和技术要求规范》中相关要求,药品生产单位需进行药品标准物质原料申报备案。
我们拥有成都重大产业技术平台(药物标准服务平台),不断提升专业化优势并完善质量合规体系,从而提高交付物的质量及加快交付周期,可以提供对照品/对照药材标准物质原料申报资料及实物,保障客户的要求。

四、原料药杂质定制分离
杂质研究是原料药研究的重要环节,它贯穿于整个药品研究的始终。杂质在原料药中含量较低,利用直接测定法无法实现杂质的定性定量分析。为实现这一要求,需要获取高纯度单一成分的杂质,需要消耗大量时间。我们有成熟的项目经验,可利用多种技术帮助客户解决这一难题。

五、原料药及中间体/提取物工艺开发服务
为帮助制药企业实现原料药生产的高效、稳定和可持续发展,我们可以帮助研制开发和优化生产工艺,提供全面的技术支持,从而提高生产效率、降低成本、确保产品质量和满足法规要求。

我们的团队具备丰富的经验,能够应对复杂的化学成分分离任务,尤其是那些在结构上类似或难以分离的杂质,以客户需求为导向,以严谨的科学方法和先进的技术手段,为客户提供高效、可靠的解决方案,助力客户在激烈的市场竞争中脱颖而出。
六、天然产物结构修饰

稀有成分提取成本高昂,以易得的天然产物为先导化合物,结合结构与生物活性关系和代谢研究,进一步进行结构修饰和类似物合成,以提高药效和降低毒性,往往从一个有效的天然先导化合物可以衍生出一系列新药。
基于研发团队的专业敏锐性与创新性,在骨架不变的基础上,以药物化学结构优化原则,成药性原则等理论指导,利用生物或化学方法,对天然产物中的部分结构或官能团进行结构改造,减少目标成分的分离成本和化学全合成的步骤,获得目标化合物。