Purification engineering technology research center of Sichuan Province Natural Medicine
四川省天然药物分离纯化工程技术研究中心
本草百科
产品推荐第七十一期|地黄系列
本文来自: 发布时间:2024-02-22

本品呈类圆形或不规则的厚片。外表皮棕黑色或棕灰色,极皱缩,具不规则的横曲纹。切面棕黄色至黑色或乌黑色,有光泽,具黏性。气微,味微甜。
功能与主治:
鲜地黄:清热生津,凉血,止血。用于热病伤阴,舌绛烦渴,温毒发斑,吐血,衄血,咽喉肿痛。
生地黄:清热凉血,养阴生津。用于热入营血,温毒发斑,吐血衄血,热病伤阴,舌绛烦渴,津伤便秘,阴虚发热,骨蒸劳热,内热消渴。
性味与归经:
鲜地黄:甘、苦,寒。归心、肝、肾经。
生地黄:甘,寒。归心、肝、肾经。
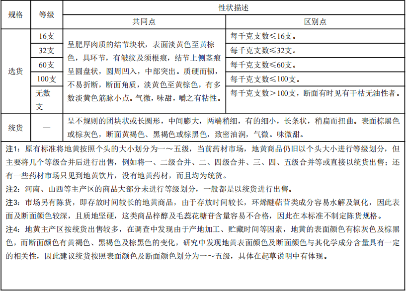
根据市场流通情况,对药材是否进行等级划分,将地黄分为“选货”和“统货”两个规格。

目前我司共有多种地黄活性成分,针对以下重点推荐的产品,普思生物均现货供应,当天发货(价格面议)。
普思对照品,为您的实验精准赋值!

中文名:地黄素C
英文名:Rehmaglutin C
CAS号:103744-81-6

中文名:地黄苷A
英文名:Rehmannioside A
CAS号:81720-05-0

中文名:地黄寡糖A
英文名:Rehmaglupentasaccharide A
CAS号:CN002361
| 中文名 | 英文名 | CAS号 |
| 地黄素C | Rehmaglutin C | 103744-81-6 |
| 地黄苷A | Rehmannioside A | 81720-05-0 |
| 地黄苷B | Rehmannioside B | 81720-06-1 |
| 地黄苷C | Rehmannioside C | 81720-07-2 |
| 地黄苷D | Rehmannioside D | 81720-08-3 |
| 地黄苷 | Martynoside | 67884-12-2 |
| 异地黄苷 | Isomartynoside | 94410-22-7 |
| 地黄寡糖A | Rehmaglupentasaccharide A | CN002361 |
| 地黄寡糖B | Rehmaglupentasaccharide B | CN002362 |
| 地黄苦苷元 | Rehmapicrogenin | 135447-39-1 |
| 焦地黄苯乙醇苷A1 | Jionoside A1 | 120444-60-2 |
| 焦地黄苯乙醇苷B1 | Jionoside B1 | 120406-37-3 |
| 密力特苷 | Melittoside | 19467-03-9 |
| 单密力特苷 | Monomelittoside | 20633-72-1 |
| 二氢梓醇 | Dihydrocatalpol | 6736-86-3 |
| 6-O-甲基梓醇 | 6-O-Methylcatalpol | 1617-84-1 |
| 米团花苷A | Leucosceptoside A | 83529-62-8 |
| 洋地黄叶苷C | Purpureaside C | 108648-07-3 |